STASIUN PEMURNIAN 

Stasiun Pemurnian Pabrik Gula

 

Nira mentah dari stasiun gilingan (mill house) dimurnikan pada stasiun pemurnian pabrik gula untuk memisahkan kotoran (bukan gula) yang berupa blotong / filter cake (sekitar 5% tebu). Di stasiun pemurnian ini nira mentah mengalami proses pemisahan dan pengendapan kotoran-kotoran dari dalam nira sehingga akan diperoleh nira dengan kemurnian yang cukup tinggi. Nira yang mempunyai kemurnian tinggi akan mempermudah proses pengkristalan. Adapun susunan nira mentah adalah sebagai berikut:

  • Air                   : Komponen terbesar
  • Dispersi kasar : > 10-3 mm (tanah, lilin, lemak)
  • Koloid             : 10-3 – 10-6 mm (tanah, lilin, lemak, protein, pektin, pati)
  • Larutan            : < 10-6 mm
    • Organik     : sukrosa, monosakarida, nitrogen, zat warna, asam
    • Anorganik :
      • a. Kation : K, Na, Ca, Mg, Fe, Al
      • b. Anion : P2O5, SO4, Cl2
Pada pengendapan kotoran, penggumpalan kotoran akan lebih cepat bila dilakukan pemanasan terlebih dahulu dan dengan adanya penambahan flokulan.
Proses pemurnian nira dilakukan secara bertahap, tujuannya adalah menaikkan nilai HK (Harga Kemurnian), mencegah terjadiya inversi, menghilangkan koloid, dan menghilangkan komponen-komponen non gula dalam nira mentah yang dihasilkan dari stasiun gilingan sehingga diperoleh nira jernih.

Pada stasiun pemurnian terdapat alat-alat kontrol proses berupa:

a. Temperatur control (TC) pada juice Heater I, II, III serta pada Door Clarifier.
b. Flow control (FC) untuk mengukur laju alir nira.
c. pH control pada Defekator dan Sulfitator

1. Penyaringan I

Nira mentah dari stasiun gilingan disaring dengan menggunakan saringan parabolis (DSM) untuk memisahkan ampas halus yang terbawa. Ampas halus yang tersaring dikembalikan ke gilingan II.

2. Penimbangan Nira Mentah

Nira mentah yang telah disaring dimasukkan ke timbangan Boulogne. Penimbangan ini bertujuan untuk;
a. Mengetahui jumlah nira mentah yang akan diproses sehingga dapat diketahui perolehan gula (yield) dari nira mentah yang masuk.
b. Mengetahui jumlah nira mentah yang dihasilkan dari proses gilingan untuk setiap jumlah tebu yang digiling.
Timbangan ini bekerja secara kontinu dan otomatis sehingga berat nira dapat langsung diketahui. Kapasitas timbangan sebesar tiga ton. Waktu yang diperlukan untuk mengisi penuh timbangan hingga pengosongan nira ke bak tunggu adalah tiga menit. Cara kerjanya yaitu: nira mentah hasil proses gilingan yang masuk ke timbangan akan ditampung dulu. Setelah bobot nira mentah mencapai tiga ton, timbangan nira akan turun dan nira mentah akan dikeluarkan menuju tangki nira tertimbang dengan pH nira mentah 6,8.

3. Pemanas I (Heater I)

Nira dalam tangki tertimbang dipompa ke dalam pemanas I dan dipanaskan sampai temperatur 70-75 oC menggunakan pemanas uap bekas turbin (exhaust steam). Tujuan pemanasan pada temperatur tersebut adalah:
a. Membunuh mikroorganisme (Leuconostoc dan bakteri asam susu) yang terdapat di dalam nira karena dapat menyebabkan pH nira menjadi asam.
b. Menggumpalkan koloid yang ada dalam nira karena koloid lebih mudah menggumpal pada temperatur tersebut.
c. Mencapai temperatur optimum pada proses defeksi dan sulfitasi I. Pada proses defekasi dan sulfitasi I, nira akan mengalami reaksi dengan susu kapur dan gas sulfit. Reaksi akan berlangsung lebih cepat pada temperatur tersebut dan juga hanya terjadi sedikit kerusakan sukrosa.
d. Membawa nira pada titik isoelektriknya yaitu titik saat zat-zat anorganik kehilangan muatan listriknya sehingga dapat diendapkan.   Pemanasan pada temparatur lebih dari 75oC akan menyebabkan terjadinya kerusakan sukrosa (inversi sukrosa), sedangkan bila pemanasan kurang dari 70oC akan menyebabkan reaksi sulfitasi berlangsung lambat.

4. Defekasi

Proses defekasi dibagi bertahap:
1. Pada defekator I
2. Pada defekator II
Proses defekasi dibagi bertahap karena:
1. Setiap kotoran / koloid memiliki karakteristik yang berbeda-beda. Proses penempelan dan pengendapan bergantung pada pH dan jenis koloidnya.
2. Agar tidak terjadi pengendapan kapur yang terlalu banyak pada tangki defekator. Endapan kapur ini dapat mengakibatkan pergerakan pada dasar tangki defekator.

4.1 Defekator I

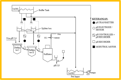
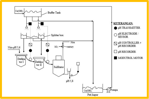
Nira pada pemanas I dialirkan ke defekator I. Di dalam defekator ini ditambahkan emulsi kapur Ca(OH)2 6oBe sampai pH 6,8-7,2. Penambahan asam fosfat di peti nira tertimbang sebelum masuk ke defekator bertujuan untuk menaikkan kadar fosfat di dalam nira sehingga dapat membantu pengendapan zat pengotor seperti: asam organik, asam anorganik, gums, pektin, dan logam-logam. Penambahan emulsi kapur Ca(OH)2 bertujuan untuk mencegah terjadinya kerusakan sukrosa dalam nira. Waktu tinggal dalam defekator I adalah kurang lebih 3 menit dengan kecepatan pengadukan 70 rpm.
Pemberian emulsi kapur Ca(OH)2 dilakukan secara otomatis melalui unit pH control yang dihubungkan dengan splitter box. Splitter box adalah tempat pembagi emulsi kapur yaitu aliran ke defekator dan pengembalian kelebihan emulsi kapur. Di samping penggunaan pH control, pemberian emulsi kapur juga dapat dilakukan secara manual dengan menggunakan piring tetes. Indikator yang digunakan adalah BTB (brom thymol blue) dan PAN (phenol alpha naphtol) dengan hasil berwarna hijau kebiruan. Pada tahun giling 2001 seluruh reaktor dipasang unit pH meter secara otomatis.

4.2 Defekator II

Larutan nira dari defekator I dialirkan ke defekator II. Di dalam defekator ini ditambahkan emulsi kapur berlebih sehingga pH nira mencapai 9,5-10. Pemberian emulsi kapur untuk menaikkan pH karena sifat sukrosa yang tidak tahan dengan suasana asam, selain itu endapan Ca3(PO4)2 yang terbentuk akan mengadsorpsi kotoran lain sehingga membentuk gumpalan yang lebih mudah untuk diendapkan. Waktu tinggal dalam defekator II adalah 1 menit dengan kecepatan pengadukan 300 rpm.
Diagram alir skema pengaturan pH di stasiun pemurnian disajikan sebagai berikut:
PH adjuster pabrik gula

5. Sulfitasi I

Sulfitasi merupakan lanjutan dari defekasi. Pada proses ini dilakukan penambahan susu kapur dan gas SO2 sebagai reagen. Susu kapur ditambahkan berlebihan (sekitar 1%) dan kelebihan susu kapur dinetralkan dengan gas SO2. Akibat penambahan reagen tersebut, akan terbentuk endapan yang berfungsi sebagai pengabsorpsi bahan bukan gula. Sebelum dipanaskan dengan reagen, nira dipanaskan hingga 75oC.
Nira yang dihasilkan dari proses defekasi memiliki pH yang terlalu tinggi (basa) sehingga harus dinetralkan pada proses sulfitasi I. Apabila pH nira terlalu basa, sukrosa tidak rusak tetapi akan timbul suatu zat yang berwarna coklat dan menyebabkan warna gula yang akan didapat juga merah, apalagi bila ditambah dengan temperatur tinggi. Hal ini disebabkan karena dalam nira tebu terdapat zat yang disebut glukosa dan zat inilah yang rusak pada pH di atas 7 dan membentuk zat yang berwarna coklat, oleh karena itu pH nira harus dinetralkan dengan penambahan gas sulfit (SO2).
Nira mentah terkapur direaksikan dengan gas SO2 di kolom sulfitasi sampai pH 7. Pemberian gas SO2 bertujuan untuk menetralkan kelebihan kapur karena nira dalam suasana basa akan menyebabkan terbentuk glukosa seperti telah dijelaskan di atas. Selain itu juga untuk membentuk inti endapan yang bersifat adsorben (CaSO3).
Reaksi yang terjadi pada proses sulfitasi adalah:
Reaksi%2Bpada%2Bproses%2Bsulfitasi
Proses sulfitasi I ini menggunakan sulitator dengan menara sulfit karena hasil pencampuran antara nira dengan gas sulfit lebih merata. Pada sulfitator yang menggunakan sistem venturi terdapat lubang (venturi) kecil di bagian dalam pipa tempat berkontaknya nira dengan gas sulfit. Proses kerjanya adalah sebagai berikut: pada saat nira dipompa melewati lubang (venturi) tersebut maka gas sulfit (SO2) akan tertarik dan terhisap oleh aliran nira tanpa perlu dilakukan kompresi. Jadi tidak diperlukan udara tekan untuk mengalirkan gas sulfit ke dalam tangki sulfitator.

6. Pemanas II (Heater II)

Nira yang telah mengalami proses sulfitasi kemudian dipanaskan pada juice heater II hingga temperaturnya 105oC. Tujuan pemanasan ini adalah menyiapkan nira sebelum memasuki proses pengendapan pada Door Clarifier karena pada temperatur kurang dari 801oC kotoran akan sulit mengendap. Selain itu juga untuk membunuh mikroorganisme yang masih hidup dan mempersiapkan nira pada titik didihnya sehingga mengurangi beban pada evaporator.

7. Flash Tank

Flash tank (tangki pengembang) berfungsi untuk mengeluarkan gas-gas yang terlarut dalam nira dan menghilangkan tekanan yang berasal dari pompa-pompa nira sehingga nira akan masuk ke Door Clarifier dengan aliran laminer. Udara dan gas tersebut dapat mengganggu proses pengendapan kotoran di Door Clarifier sehingga harus dihilangkan. Udara dan gas yang menempel pada kotoran dapat menyebabkan kotoran-kotoran tersebut terangkat ke atas oleh udara ataupun gas sehingga tidak terendapkan.

8. Prefloctower

Mulai tahun giling 2001 dipasang alat ini. Fungsinya adalah sebagai pencampur flokulan dan sebagai bejana pengembang agar pengendapan dapat berjalan sempurna.

9. Tangki Pengendapan (Door Clrifier)

Nira yang dihasilkan dari proses defekasi belum semua kotorannya terendapkan, masih terdapat koloid-koloid halus yang belum dapat mengendap. Oleh karena itu pada tangki Door Clarifier dilakukan penggabungan koloid-koloid sehingga menjadi partikel yang lebih besar yang dapat mengendap lebih mudah. Untuk membantu penggabungan koloid-koloid tersebut dilakukan penambahan flokulan.
Partikel yang berukuran 10-3 – 10-6 mm (koloid) memiliki muatan yang sama sehingga dapat stabil karena ada gaya tolak-menolak antar partikel. Pemisahan partrikel-partikel itu dari cairan nira harus dilakukan dengan cara menggumpalkan partikel-partikel tersebut. Penggumpalan akan terjadi bila partikel tidak bermuatan sehingga muatan tersebut dinetralkan dengan penambahan flokulan.
Flockulant%2BPabrik%2BSawit
Flokulan ditambahkan pada Door Clarifier dengan konsentrasi 3 ppm. Sebelum masuk ke dalam Door Clarifier, flokulan sebanyak 3 ppm tersebut dibuat dalam tangki berkapasitas 1.000 liter (dilengkapi dengan pengaduk) yang terletak di atas tangki Door Clarifier. Flokulan dimasukkan sedikit demi sedikit sambil dilarutkan dengan air dingin kemudian diaduk hingga mencapai konsentrasi 3 ppm. Larutan flokulan 3 ppm kemudian dialirkan ke Snowballing Chamber dan bercampur dengan nira. Snowballing Chamber digunakan untuk menyempurnakan reaksi. Penambahan flokulan adalah sebanyak 5 kg untuk satu shift.
Tangki Door Clarifier memiliki empat tingkatan ruang nira: tingkat 1 dan 2 bersatu menjadi satu ruang nira sehingga terdapat 3 ruang pengendapan. Di masing-masing ruang nira akan terjadi proses pengendapan kotoran. Pada masing-masing ruang terdapat scapper. Fungsinya adalah untuk membersihkan kotoran-kotoran pada lantai masing-masing ruang nira sehingga Door Clarifier dapat berjalan secara kontinu. Kotoran-kotoran tersebut jika telah menumpuk akan disapu dengan menggunakan scapper sehingga kotoran akan turun melalui pipa pada bagian tengah tangki menuju dasar tangki untuk kemudian dikeluarkan sebagai nira kotor. Nira jernih akan keluar dari masing-masing ruang nira menuju penampungan nira jernih yaitu clear juice tank. Sebelum ditampung di dalam clear juice tank, nira terlebih dulu disaring untuk memisahkan ampas halus yang masih tersisa dengan menggunakan Clear Juice DSM Screen.

10. Rotary Vacuum Filter (RVF)

Nira kotor hasil pengendapan ditambah dengan ampas halus (bagasillo) dipompa ke Rotary Vacuum Filter untuk memperoleh nira tersaring (filtrat) dan bahan tak larut (blotong). Filtrat dialirkan ke nira mentah. Penambahan ampas halus (bagasillo) berguna agar penempelan kotoran pada Rotary Vacuum Filter dapat berlangsung sempurna.
Bagian utama alat ini adalah sebuah drum yang berputar dan dilengkapi dengan saringan. Sebagian drum tercelup dalam nira kotor. Drum terbagi atas tiga bagian: sektor bebas hampa, sektor hampa rendah (25-30 cmHg), dan sektor hampa tinggi (40-60 cmHg).
Pada awal pengoperasian, bagian yang tercelup pada nira kotor berhubungan dengan hampa rendah. Nira akan melewati lubang saringan dan selanjutnya lubang akan tertutup oleh lapisan endapan. Dari penyaringan ini filtrat masih keruh dan ditampung pada bak penampung. Setelah terbentuk lapisan endapan, bagian drum tersebut masuk pada sektor hampa tinggi. Pada sektor ini diberikan air cucian panas bertekanan sekitar 2% dari jumlah tebu.
Filtrat yang keluar dari sektor ini lebih bersih daripada filtrat kotor hampa rendah. Filtrat dari kedua sektor inilah yang kemudian dicampur dengan nira mentah tertimbang. Blotong diskrap saat drum mencapai sektor bebas hampa. Blotong dibawa menggunakan belt conveyor menuju tangki penampungan blotong (cane bunker) yang selanjutnya dimanfaatkan sebagai pupuk organik tanaman tebu.

11. Pemanas III (Heater III)

Pada heater III ini nira jernih dari Door Clarifier dipanaskan hingga mencapai temperatur 110oC. Tujuan pemanasan ini adalah untuk mempersiapkan nira jernih sebelum memasuki Stasiun Penguapan. Jadi, pada saat memasuki evaporator, tidak lagi diperlukan panas untuk menaikkan temperatur nira jernih. Panas hanya dipakai untuk proses penguapan saja
Cek Informasi Teknologi dan Artikel yang lain di Google News Alwepo.com

Leave a Reply

Your email address will not be published. Required fields are marked *